kopatel-dns.ru
kopatel-dns.ru
Найти
Kopatel-dns リップル
»
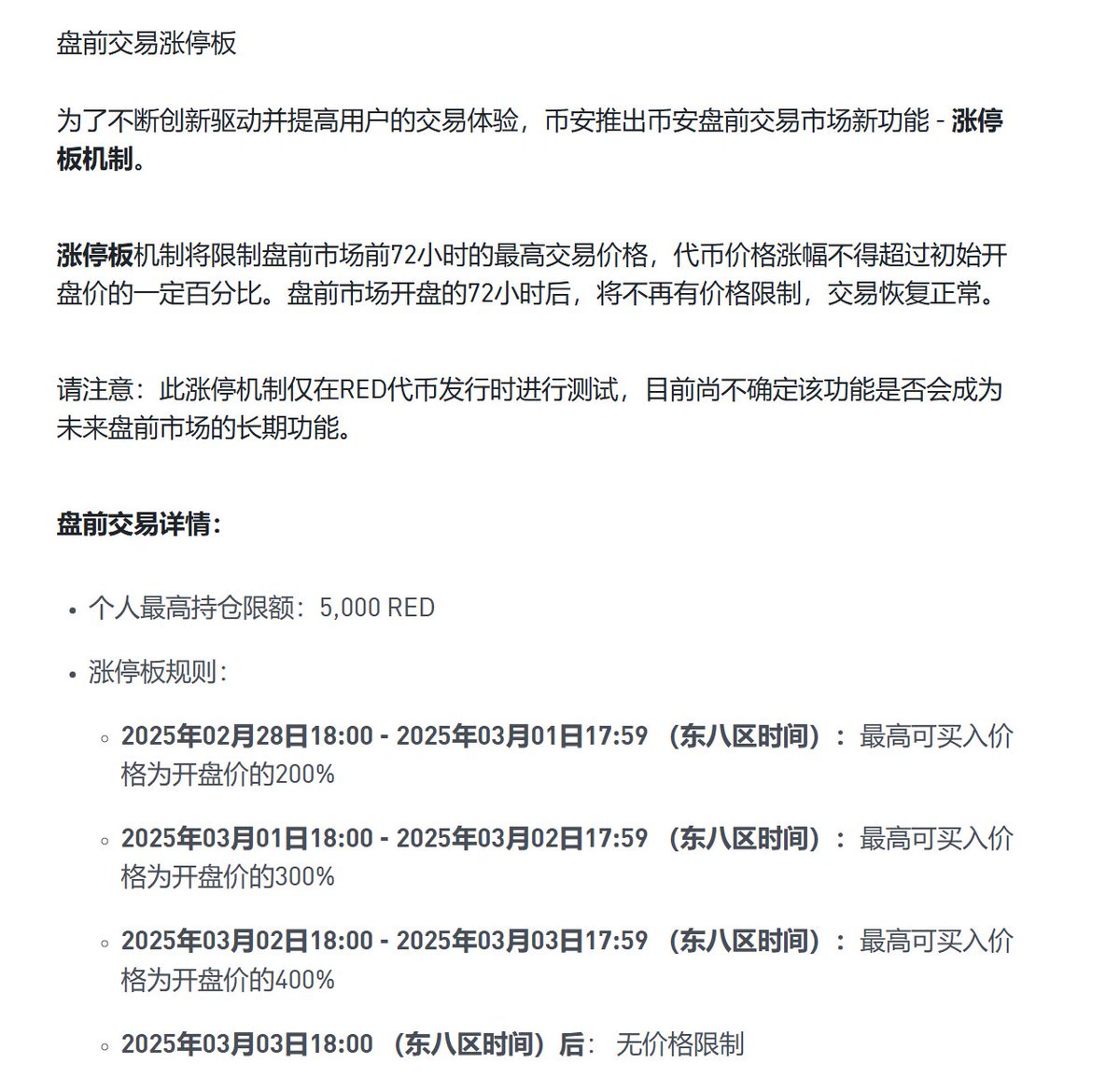
交易 规则
» 盘 前 交易 规则 (99) 사진
盘 前 交易 规则 (99) 사진
0
1
2
3
4
5
19 февраль
0
0
交易 规则