kopatel-dns.ru
kopatel-dns.ru

美股 盤 前 交易 時間 香港 (99) 사진

美股盤前與盤後交易時間是什麼時候?又有何特點? | ezbow

元大證券(香港)

富途:推出全港首個24小時美股交易功能| LIHKG 討論區

美股亚洲时段| POEMS Global Markets

耀才證券耀才重要公告- 一般事項

長橋證券(香港)【最新消息】Longbridge 長橋推出美股夜盤交易,實現美股24 小時買賣- 長橋證券(香港)- 美股開户_港股開户_港股行情_美股 行情-

美股的开盘时间和结束时间(美股开盘时间)-慧博(hibor.net)

富途推美股「夜盤」交易實現24小時買賣首批逾30隻率先試行

24小時交易:香港投資者指南| ReLoan 貸款App 借貸HK財務

VI - 【3种美股交易时段】 在深入讲解盘前交易之前,你必须知道美股有3种交易时段,分别是: (请参考附图) 若美国处于「冬令时(Winter  Time)」,所有交易时段变会延后一个小时。接下来,#VI小编

美股的开盘时间和结束时间(美股开盘时间)-慧博(hibor.net)

美股入門2025|美股股息稅、美股開市時間、盤前盤後交易全教學

炒美股不用熬夜,美股盤前交易,幫您提早下單,延長5個半小時交易時間

如何利用好美股盘前盘后时间? - 老虎证券

台灣美股投資人有福了最近紐約證交所要延長交易時間,以後每天22小時可以交易。所以連帶美股券商延長了交易時間。新的改動是如何呢?  以Firstrade來說,以前是圖中,盤前跟盤後交易量

美股開盤時間|盤前、盤後、夏令/冬令對照台灣時間(附台指期影響+全球交易所時段表) - 康和期貨李思儀大台小台選擇權手續費給你業務員權限低價

如何利用好美股盘前盘后时间? - 老虎证券

2026年美股行事曆一整年需要特別注意的日子都在這邊! 📌休市日慶祝新年1/1 (四) 馬丁·路德·金紀念日1/19 (一) 總統日2/16 (一)  耶穌受難日4/3 (

2026 盤後交易到幾點,如何參與?台股美股盤前盤後交易查詢教學- 懶人經濟學

港股复盘x 美股盘前,12月18号- moomoo 社区

开市前交易和交易时间内交易有什么差别吗? 每个股市都有自己的开盘和闭市时间,但你知道马股和美股之间的时间差以及盘前盘后交易的区别吗?今天我们来聊聊在不同 时间交易的影响,特别是马股和美股的对比。 。 交易时段对比:马股

美股盤前及盤後交易全攻略|交易時段、規則、優缺點一次看- MoneyHero - MoneyHero

美股盤後交易是什麼?要注意什麼?最完整的美股盤後交易教學- Mr.Market市場先生

拆解美股交易時間密碼:香港投資者的高效時段利用法則- 老虎證券

英美股擬加時業界籲港股勿盲目跟證券業籲先做好T+1結算延長交易倘欠流動性存風險- 20251229 - 報章內容- 明報財經網

美股交易相关知识点持续完善中_美股夜盘交易时间-CSDN博客

2025最新】美股市场休市日历和美股交易时间介绍

美股的开盘时间和结束时间(美股开盘时间)-慧博(hibor.net)

美股入門2026|完整美股開市時間、盤前盤後交易及休市日詳解- MoneyHero

美股》开盘时间- 抖音

美股入門2025】盤前盤後交易時間、休市日及APP佣金一覽!

美国股市时间表:美股盘前盘后交易时间- uSMART SG

2026 盤後交易到幾點,如何參與?台股美股盤前盤後交易查詢教學- 懶人經濟學

美股入門2026|完整美股開市時間、盤前盤後交易及休市日詳解- MoneyHero

如何進行盤前、盤後和延長時段交易| IG官網

紐交所延長交易時段至每日22小時覆蓋港股大部分交易時段業界:港交所接入內地仍有優勢- 20241027 - 報章內容- 明報財經網

香港買美股開戶入門:道指納指、開市時間講解+那裡買抵教學

美股盤前】美股下跌氣氛濃厚! 網飛Q2財報優預期、新增訂月用戶遠超市場預期! 但Q3財測低於預期. 盤後股價小跌!|豐雲學堂

2021 年港股休市日历/港交所假期/港股交易时间/盘前盘后竞价时间- 唐大牛-唐大牛

華盛通|港美A股投資App|即時報價|股票買賣- 華盛証券

SoFi app 現已提供美股延長交易時段| SoFi

如何利用好美股盘前盘后时间? - 老虎证券

美股盤前交易是什麼?交易時間?最完整的美股盤前交易教學- Mr.Market市場先生

2025年港美股休市日曆| uSMART

长桥证券(香港)【最新消息】Longbridge 长桥推出美股夜盘交易,实现美股24 小时买卖- 长桥证券(香港) - 美股开户_港股开户_港股行情_ 美股行情-

美股入門2026|完整美股開市時間、盤前盤後交易及休市日詳解- MoneyHero

美股入門教學|買美股10大交易規則、開市盤前盤後交易入門教學

如何利用好美股盘前盘后时间? - 老虎证券

美股開盤時間|盤前、盤後、夏令/冬令對照台灣時間(附台指期影響+全球交易所時段表) - 康和期貨李思儀大台小台選擇權手續費給你業務員權限低價

港股美股量化交易指南(一)

如何進行盤前、盤後和延長時段交易| IG官網

◢ 美股隔夜交易IB 盈透證券好唔好? ◤ 美股開市時段係香港嘅夜晚,買美股通常都要捱更抵夜睇住個市。其實喺常規交易時段之外(

老虎证券中文站- 把握市场先机,交易美股盘前盘后市场,尽在老虎证券Tiger Trade App! 美股盘前盘后交易时段*:  https://www.tigerbrokers.com.sg/help/detail/us-stocks-n-ETFs *仅限价单可在盘前盘 后时段成交。盘前盘后市场隐含较高的风险,入市需谨慎。 #eth ...

美股開市休市時間、盤前盤後交易時段一覽| StashAway 香港

終於可以係日頭時間玩到美股啦!🤩👏】 Webull而家支持「5x24」 小時美股交易功能啦🥳!由而家起,只要見到美股個股報價頁面有24小時icon,  你就可以係交易日夜盤時段買賣美股(即是美東時間20:00至次日04:00)。 落單前係訂單頁面嘅交易時段選擇返【全時段交易】或【僅夜盤 ...

拆解美股交易時間密碼:香港投資者的高效時段利用法則- 老虎證券

什么是美股夜盘

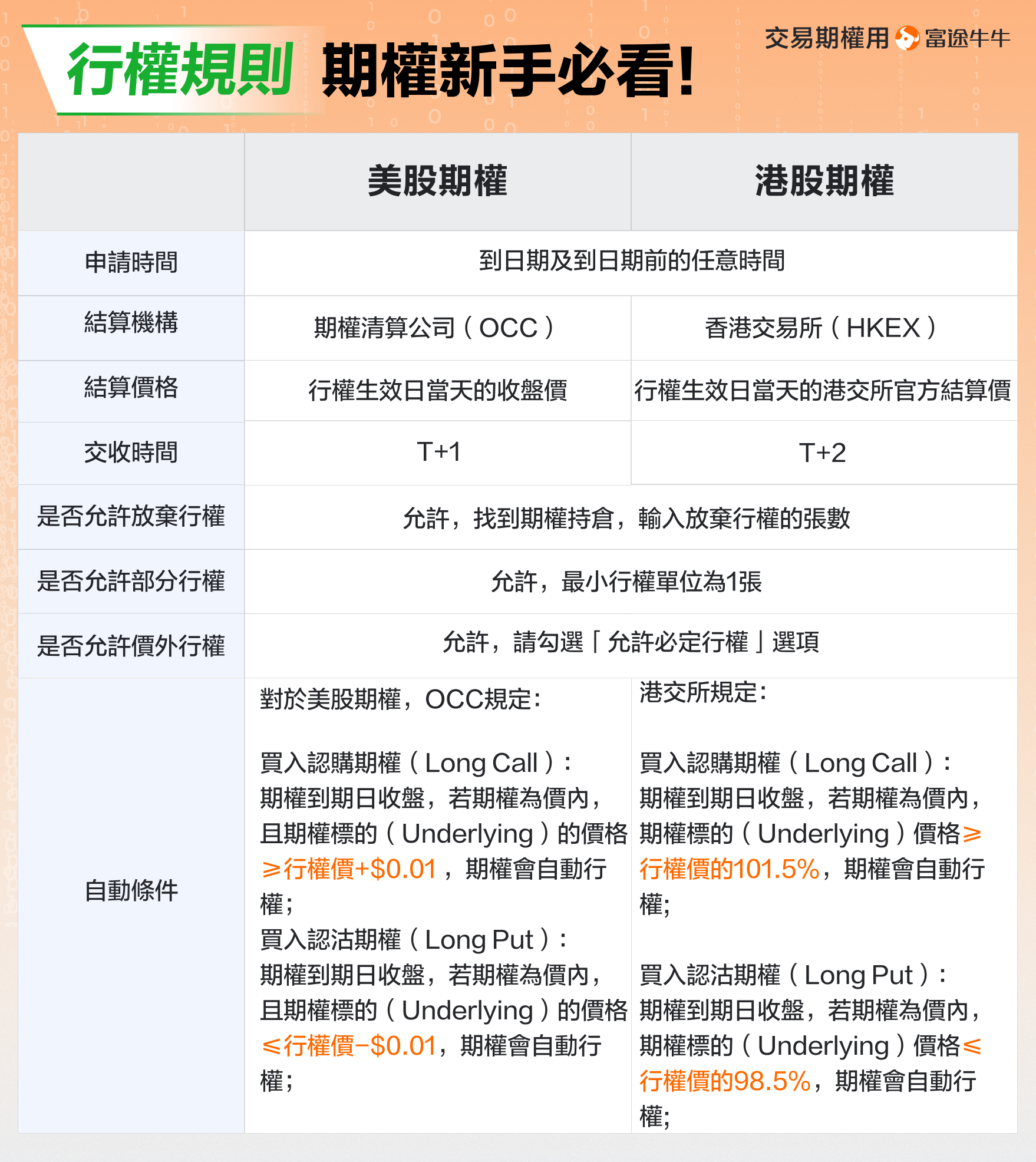
有哪些必須了解的行權規則?

美股夜盤說明-幫助中心| 華盛証券

美股盤前交易是什麼?交易時間?最完整的美股盤前交易教學- Mr.Market市場先生

美股全時段及夜盤交易相關說明- 幫助- 老虎國際

富途證券Futu Securities - 【美股進入夏令時間☀】 📣請注意: 由今晚(3月15日) 開始,美股交易時間將會提前1個鐘⏰  -------------------------------------------- 最新開戶迎新優惠:  https://j.futuhk.com/0027T9 了解富途:https://hk.futuhk.com/ 富途牛牛instagram ...

美股的开盘时间和结束时间(美股开盘时间)-慧博(hibor.net)

美股入门| 新手投资必读:美股开市时间、基本规则、三大交易所

華盛美股盤前盤後下單指南-幫助中心| 華盛証券

美股焦點|熬夜炒美股注意!美國11.2轉冬令美股延至香港時間22:30開市

美股全时段及夜盘交易相关说明- 帮助- 老虎国际

富途牛牛幫助中心-盤前盤後榜

美股焦點|美國周日踏入夏令時間美股周一開市收市、盤前盤後交易將提前一小時

什么是盘后交易?

詳解美國股票開市交易時段:夏令與冬令機制、2026休市日期| Magazine

SoFi app 現已提供美股延長交易時段| SoFi

如何進行盤前、盤後和延長時段交易| IG官網

2021年股市交易时间全解析:A股与港股开市收盘时间对比- 候鸟号

🔥【券商收費大比拼】Webull「真零」方案完勝! 📉 即睇美港股交易成本點樣慳到盡👇 ✓ Webull 四大優勢: 1️⃣  真正零收費:0佣金+0平台費2️⃣ 5x24小時美股交易:盤前盤後無縫接軌

港股投資者必讀:美股盤前盤後交易全攻略— 捕捉機會與風險管理- 老虎證券

2026 最新】美股期權戶口邊間好?期權手續費比較、平台功能及開戶優惠全攻略

美股平台比較|香港券商佣金、收費及開戶優惠全攻略

美国股市时间表:美股盘前盘后交易时间- uSMART SG

港股復盤x 美股盤前,12月19號- moomoo 社區

🔥【券商收費大比拼】Webull「真零」方案完勝! 📉 即睇美港股交易成本點樣慳到盡👇 ✓ Webull 四大優勢: 1️⃣  真正零收費:0佣金+0平台費2️⃣ 5x24小時美股交易:盤前盤後無縫接軌

富途证券(香港)帮助中心-美股夜盘相关说明

港股交易時間】 一文了解港股競價時段、交易時段、盤前盤後- theinvestmedia

美股交易时间,变了!

美國下周日起改夏令時間美股開市時間提前至香港時間晚上9時半

5x24小時,美股交易夜盤無間斷

美股盤前交易是什麼?美股盤前盤後交易有什麼區別?盤前交易對股價的影響有哪些?

長橋證券| 美股交易時間調整通知⏰ 各位投資者注意啦!由3 月9 日開始,美股將會進入夏令交易時間,交易時間將會提前一個鐘。 長橋美股仲有夜盤交易 時段,大家要記住新嘅交易時間表,唔好錯過任何投資機會呀! 📊 盤前時段:16:00 - 21:30 📈 盤中時段:21:30 ...

[香港 Day trade美股] Pre-Market 盤前交易留意的重點 | 大學 day trader

富途證券(香港)幫助中心-什麼是美股全時段交易

港股复盘x 美股盘前,12月22日- moomoo 社区

盤前成交係咪真係咁重要?港股時間超前陪署美股✅

美股入門2025|美股股息稅、美股開市時間、盤前盤後交易全教學

富途證券(香港)幫助中心-美股盤前盤後行情

交易美股與交易A股的區別-幫助中心| 華盛証券

玩美股,從此又多咗個選擇!🤓🤩🥳皆因華盛通APP推出重磅功能——華盛美股夜盤交易 功能已於近日順利上線,大家有需要或者有興趣嘅話,可以今晚即刻試下😅😂🤖美股5 x 24小時,交易日不停Trade,開市日Trade不停。🤲👾🤖🫡  全時段追蹤市場動態,以後要搶佔美股先機,話都無咁 ...

美國下周日起改夏令時間美股開市時間提前至香港時間晚上9時半

如何進行盤前、盤後和延長時段交易| IG官網

19 февраль 0 0
2023 copyright text.