kopatel-dns.ru
kopatel-dns.ru
Найти
Kopatel-dns リップル
»
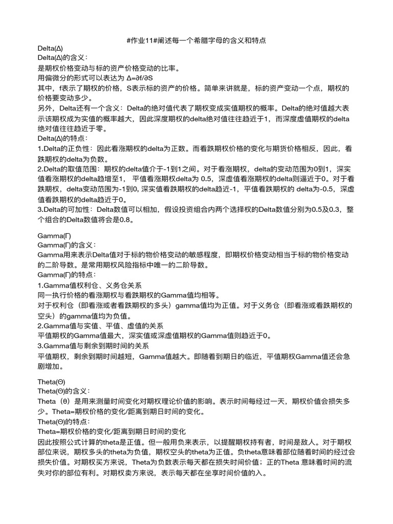
什么 期权
» 什么 是 期权 的 delta (99) 사진
什么 是 期权 的 delta (99) 사진
0
1
2
3
4
5
19 февраль
0
0
什么 期权
Похожие статьи
期权 delta 是 什么 (99) 사진
抵达 lax in english (98) 사진
期权 gamma 是 什么 (99) 사진
期权 theta 是 什么 (99) 사진
期权 vega 是 什么 (99) 사진