kopatel-dns.ru
kopatel-dns.ru

盘 前 竞价 什么 意思 (99) 사진

A股开盘就涨停的股票,都是哪些人能买到?(附集合竞价规则)  在股票市场待了一段时间,都能发现很多股票连续涨停,俗称连板或一字板。作为散户的我们,能买到这种连板股票吗? 那就必须先了...

中国股市:不妨试试“集合竞价高开5%”打板战法,庄家拿你没有办法!

美股盘前交易和集合竞价的关系? - 交易之生的回答- 知乎

A股、港股、港股通三者交易规则有何区别?_投资参考网

晚上挂单参与集合竞价吗- 抖音

金山云-文档中心-竞价型实例

一文读懂集合竞价!-经传多赢股票网

盘前/盘后价格标签已在TradingView图表可用— TradingView Blog

投资与股票交易规则- 牛犁heart - 博客园

試搓是什麼意思?盤前試撮價格為什麼不能參考? - Mr.Market市場先生

一文读懂集合竞价!-经传多赢股票网

集合竞价结果算一个bar数据吗?同花顺和通达信处理方式竟然不一样!_同花顺集合竞价指标-CSDN博客

本人常用的技术指标+ 9月12日覆盘- moomoo 社区

[新手投資]什麼是收市競價時段?該如何操作?什麼是競價盤或競價限價盤?

炒股新手必知必会(四):搞懂A股集合竞价规则股票交易分成【集合竞价】和【连续竞价】。连续竞价 就是我们正常交易的时间。A股就是上午9:30-11:30,13:00-1...

試搓都是騙人的? 快速瞭解盤前盤後試撮及緩漲跌試撮📌試撮是什麼? 會發生的時間點▪️盤前試撮:8:30~9:00(開盤前半小時) ▪️收盤前試撮:13:25~13:30  (收盤前

盘前/盘后价格标签已在TradingView图表可用— TradingView Blog

Moomoo Singapore 帮助中心-美股摆盘

限价盘_百度百科

投资与股票交易规则- 牛犁heart - 博客园

股票竞价什么意思这操作技巧必会不然血亏- 知乎

可转债竞价与停牌规则大全!_老虎社区_美港股上老虎- 老虎社区

開盤前的「黑暗操作」!3種「試撮(試搓)」新手必知|股票技術分析教學【12】 – 學吧LearningPa

理柴小教室:跟著旺寶一起學,投資理財的秘訣!|國票證券

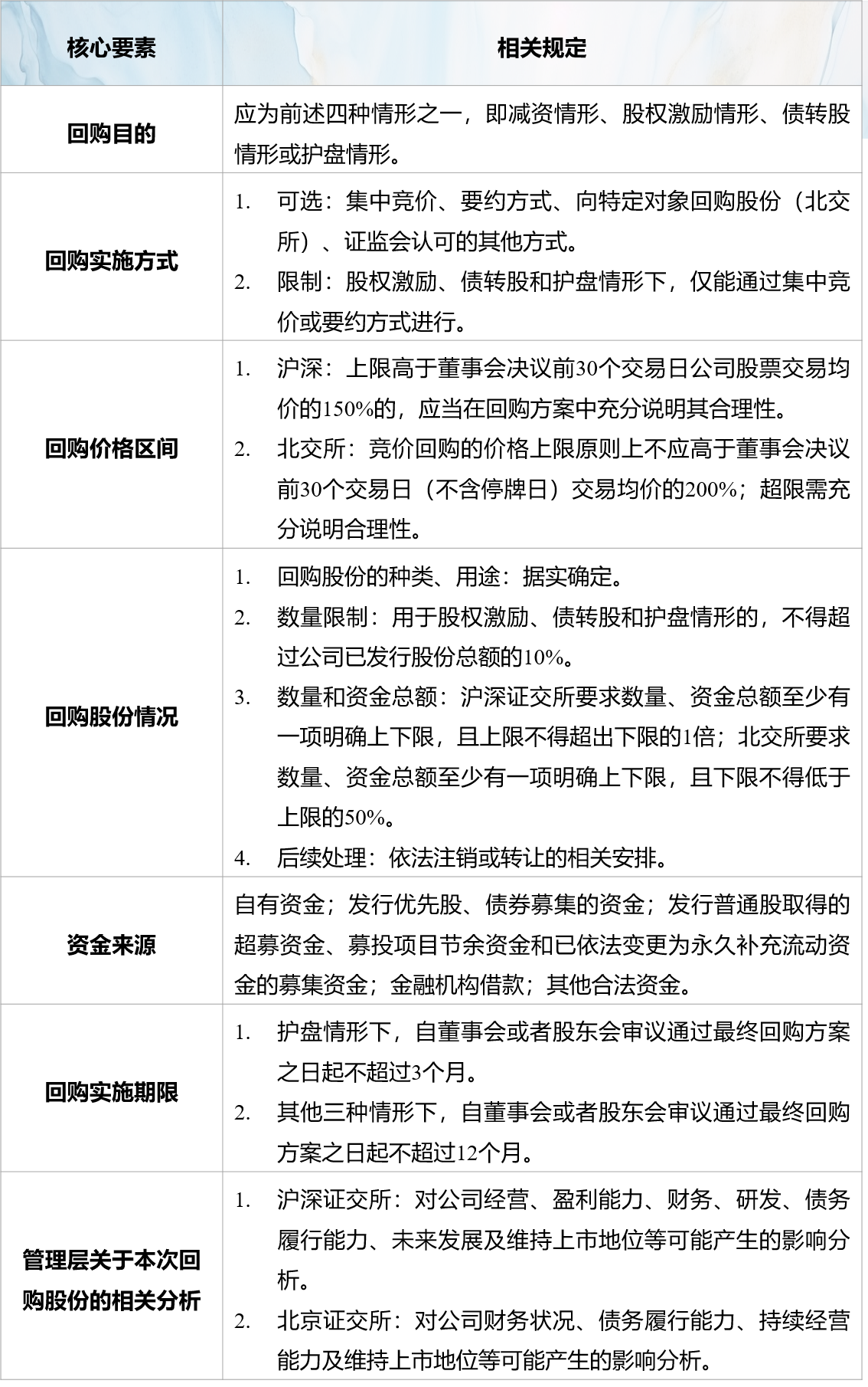
证券合规系列(四):上市公司股份回购面面观| 北京金诚同达律师事务所_JT&N

南方财经网- 南方财经全媒体集团

什么叫大盘(什么是大盘价)-慧博报告数据

什么叫大盘(什么是大盘价)-慧博报告数据

同花顺,通达信,东方财富股票竞价,早盘板块、概念、题材竞价数据接口_股票竞价数据-CSDN博客

港股交易時間】 一文了解港股競價時段、交易時段、盤前盤後- theinvestmedia

如何查盘后股价,关于盘后股价有哪些是我们不知道的?_搜狐网

如何使用竞价盘和碎股订单

什么是盘前交易? | Binance Academy发布于币安广场

試搓都是騙人的? 快速瞭解盤前盤後試撮及緩漲跌試撮📌試撮是什麼? 會發生的時間點▪️盤前試撮:8:30~9:00(開盤前半小時) ▪️收盤前試撮:13:25~13:30  (收盤前

A股必须搞懂的股票集合竞价规则,成交规则- 知乎

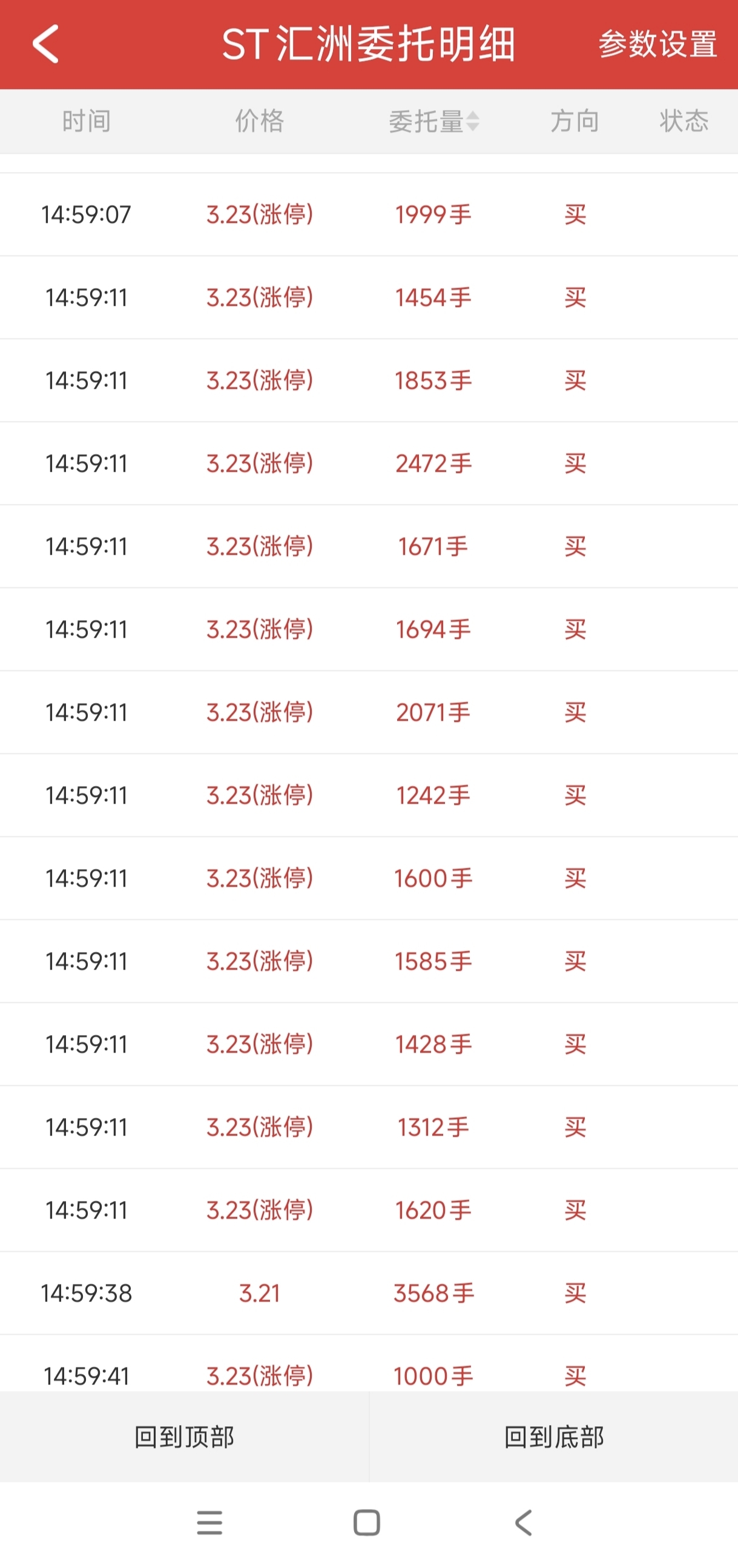
ST汇洲(SZ002122)$这尾盘竞价几个意思,难道要抢筹吗?-东方财富网股吧

金融案例分析】港交所的收市竞价尝试(CAS、U盘交易、汇丰秒杀门事件) – Ferry

集合竞价机制的规则与技巧| EBC金融集团

富途證券(香港)幫助中心-美股夜盤相關說明

第二课:一文教你彻底看懂集合竞价| PDF

收市竞价交易时段_百度百科

11月22日“盘前梯队题材梳理”及“梯队情绪揣摩数据收集”【看盘】-股市实战-技术交流论坛

晚上挂单参与集合竞价吗- 抖音

股票入门知识:集合竞价是什么意思?合理运用才是盈利王道! - 知乎

复盘翻倍股票本川智能:聊聊怎样建仓、加仓、止盈、止损

什么是集合竞价?不懂请不要炒股_凤凰网

🔥A股股票历史分时数据分钟级别1分钟5分钟15/30/60分钟含集合竞价,炒股达人的必备神器!📈-api-淘宝好物网

Moomoo Singapore 帮助中心-前复权/不复权/后复权是什么

盘口指标- 证券学习文档

长桥证券支持丰富订单类型:提供灵活的股票交易选项

请教一个9点25分钟集合竞价的问题NGA玩家社区

交易機制

盘前/盘后价格标签已在TradingView图表可用— TradingView Blog

盘前交易和盘后交易:定义及运作方式

證券市場

試撮(試搓)是什麼?試搓漲停/跌停有意義嗎?股票盤前試撮是騙術? - StockFeel 股感

盘前竞价是什么意思(股票的盘前竞价是什么意思)-非小号分析数据-非小号

一文读懂集合竞价!-经传多赢股票网

涨停破前高!再次满仓涨停复盘思路复盘。_财富号_东方财富网

什么叫大盘(什么是大盘价)-慧博报告数据

集合竞价机制的规则与技巧| EBC金融集团

早盘选股,怎么看集合竞价情绪强弱! | 财富知道

为什么2025年A股投资者必须关注历史分钟数据与集合竞价?-api-淘宝好物网

富途证券(香港)帮助中心-美股夜盘相关说明

什么叫大盘(什么是大盘价)-慧博报告数据

2018/7/10功能点解读_买盘括号-CSDN博客

深度摆盘-app使用手册

美股盘前交易和集合竞价的关系? - 交易之生的回答- 知乎

入門必看】❗️試撮現象🔥股票盤前試撮真相揭曉!深入了解試搓的一切! - 股感StockFeel (@stockfeel) | Dcard

可转债竞价与停牌规则大全!_老虎社区_美港股上老虎- 老虎社区

早盘选股,怎么看集合竞价情绪强弱! | 财富知道

湛江某企业闲置物资一批网络竞价会_闲置资产拍卖_废旧物资拍卖_聚拍网

委托单类型与算法| Interactive Brokers Hong Kong Limited(盈透证券香港有限公司)

尾盘选股法与相关技巧| EBC金融集团

国金证券今日尾盘集合竞价放出10.6万手的巨量究竟是几个意思?

一般交易規定_撮合制度2】集合競價篇_20240505

让分时图决定买卖- 证券学习文档

美股盤前交易是什麼?美股盤前盤後交易有什麼區別?盤前交易對股價的影響有哪些?

一文读懂集合竞价!-经传多赢股票网

股票試撮(試搓)是什麼?試撮漲停可追嗎?緩漲、緩跌試撮意思?-股票入門

竞价交易是什么?

一文搞懂上交所几大平台及其处理业务介绍| 人人都是产品经理

Moomoo US 帮助中心-IPO竞价分析

看盘】股票投资者实盘15天:精准竞价成功中铁并分析逻辑

富途证券(香港)帮助中心-逐笔明细和成交统计

一般交易規定_警示機制3】延緩開收盤及盤中穩定措施篇

富途牛牛帮助中心-什么是港股LV2和港股BMP

試搓都是騙人的? 快速瞭解盤前盤後試撮及緩漲跌試撮📌試撮是什麼? 會發生的時間點▪️盤前試撮:8:30~9:00(開盤前半小時) ▪️收盤前試撮:13:25~13:30  (收盤前

委托单类型与算法| Interactive Brokers Hong Kong Limited(盈透证券香港有限公司)

尾盘集合竞价为什么抢筹?_手机东方财富网

明天高开放量加速拉升吗?_财富号_东方财富网

十倍复利之路——1.8盘前思路_财富号_东方财富网

落盤(下單)須知:甚麼是市價盤、限價盤及盲點?【施傅教學 | By 施傅】

实盘记录00010 今日集合竞价丰原出现大买单9898,同时出现大卖单9958,当时很疑惑,是不是走吧走吧,救救我吧的意思,从盘面来看,就是...

盘前竞价是什么意思(股票的盘前竞价是什么意思)-非小号分析数据-非小号

尾盘集合竞价是成交吗- 抖音

普通投资者如何看盘?99%散户不知道_手机凤凰网

收盘集合竞价下跌说明什么?先搞懂规则:为什么最后三分钟不能撤单?_投资参考网

19 февраль 0 0
2023 copyright text.