kopatel-dns.ru
kopatel-dns.ru

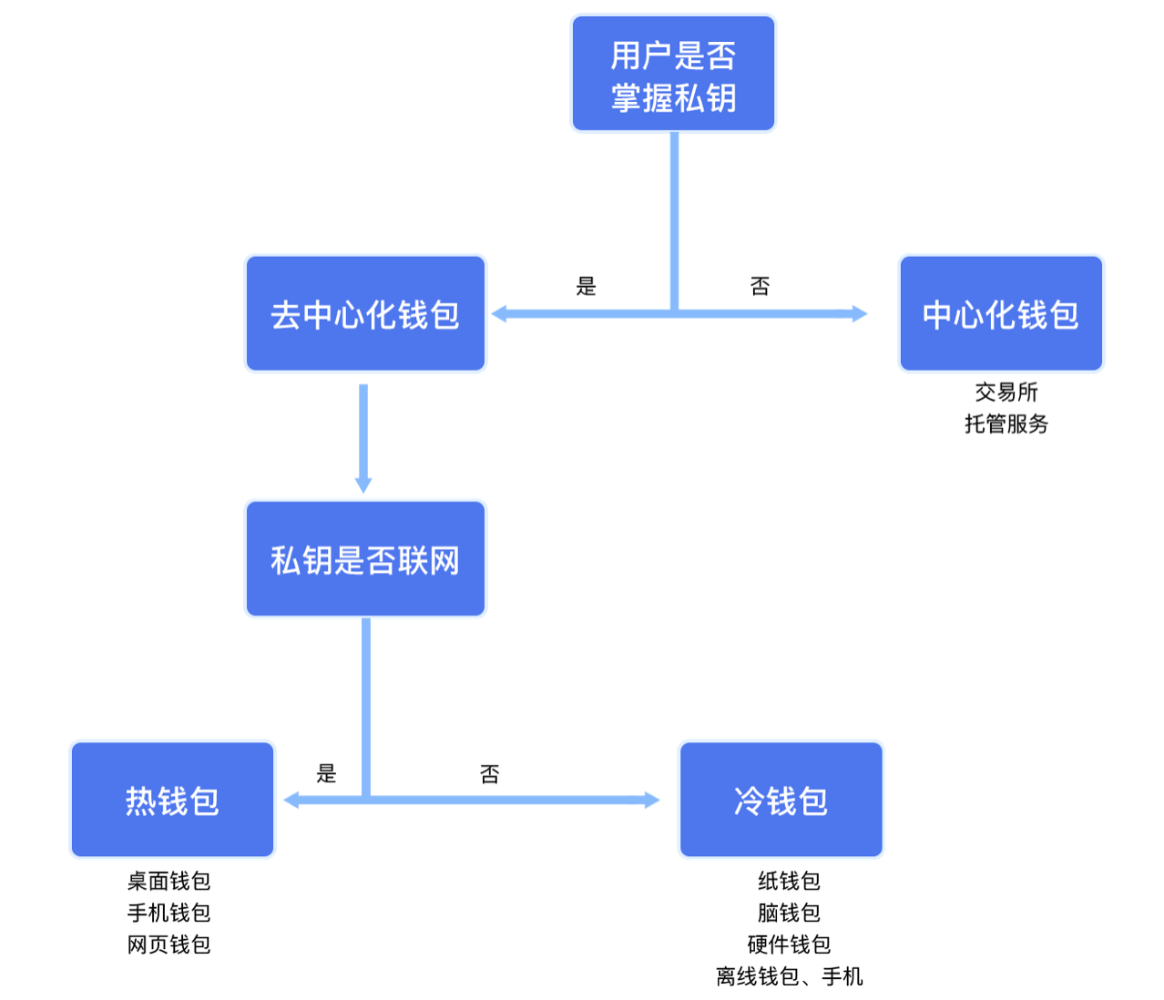
去 中心 化 钱包 冷 钱包 (98) 사진

我研究了所有数字钱包类型,终于发现了最安全的钱包- 中文区- imToken Fans

如何设置imToken 冷钱包? – imToken - 以太坊钱包比特币钱包- 客服中心

4款冷錢包+3款熱錢包推薦】教你把加密財富,牢牢鎖住! | 啟程教育學院

工作原理| Mixin - 用去中心化的解决方案来安全的保管与增长您的加密货币财富

把MetaMask變金融卡》冷錢包Tangem合作Visa,年底推出「Tangem Pay」 | 動區動趨-最具影響力的區塊鏈新聞媒體

硬件钱包是什么,冷钱包和热钱包的区别(推荐收藏) - 闪电网络虚拟商店

4款冷錢包+3款熱錢包推薦】教你把加密財富,牢牢鎖住! | 啟程教育學院

🚨【北韓駭客盜走Bybit冷錢包14.7億鎂!💥】 ➡️ 2月22日晚間,Bybit冷錢包 被駭,40萬枚ETH(價值約14.7億美元)遭轉移並拆分至57個新錢包!其中2億美元ETH

2026 年最佳的去中心化加密货币钱包

如果你已經試著了解過加密貨幣的世界,一定會聽過「錢包」這個詞,但加密貨幣不是只存在於網路上嗎?為什麼還需要錢包這種東西? >> 這就像在日常生活中需要 錢包用來存放現金一樣,我們也需要錢包來存放加密貨幣資產,加密貨幣的錢包存放著「私鑰」來保管著我們所有資金 ...

交易所和Web3 钱包:关联解读与指南| OKX Wallet

什麼是冷錢包?了解熱錢包與冷錢包的分別好重要! - MoneyHero

冷錢包最安全?加密錢包公司倒了怎麼辦?聊聊非託管錢包- 每日幣研

比特币冷钱包与热钱包: 有哪些区别?

Decentralized MPC vs Hot and Cold Wallets

如何设置比特币冷钱包| 了解比特币的所有信息| 比特币入门

冷钱包vs 交易所:哪个存放加密资产更安全?

2024 2026 加密貨幣錢包是什麼?冷熱錢包怎麼分?加密貨幣錢包推薦Top 8 - 懶人經濟學

2026 年最佳的去中心化加密货币钱包

如何使用观察钱包以及冷钱包? | TokenPocket(Chinese)

Trust钱包去中心化备受关注,常见问题解答及安全性分析-Trust Wallet钱包最新版本下载

区块链技术公司数字资产钱包分类概述-腾讯云开发者社区-腾讯云

什麼是冷錢包?為什麼需要冷錢包?壞掉了怎麼辦?用途、功能大公開!

管理MPC冷钱包- ChainUp Custody

如何使用观察钱包以及冷钱包? | TokenPocket(Chinese)

SafePal免费领取冷钱包教程(需付5刀运费) - 优惠情报- NodeLoc

什么是冷钱包,如何使用?详细而清晰| GlowDesk发布于币安广场

USDT可以放冷钱包吗- 币界网

加密錢包是什麼?加密錢包不同種類有何區別?一次搞懂Web3 最基礎的應用- 文章

2025 年最值得信赖的冷钱包推荐:保护你加密资产的最佳选择

如何使用观察钱包以及冷钱包? | TokenPocket(Chinese)

imKey Pro 硬件钱包备份包|imKey 硬件錢包imToken 唯一投資孵化

区块链钱包的技术演进和创新路径:HD 钱包、Web3Auth 和WalletConnect 的原理和优势- Foresight News

CoolWallet 冷錢包,護航您的加密之旅

如何设置imToken 冷钱包? – imToken - 以太坊钱包比特币钱包- 客服中心

热钱包与冷钱包:应选择哪种加密货币钱包?

钱包对比:热钱包vs. 冷钱包,哪个更安全?

2026 年最佳的去中心化加密货币钱包

如何使用观察钱包以及冷钱包? | TokenPocket(Chinese)

什么是冷钱包热钱包?冷热钱包有什么区别? - 链先知

8分钟讲解如何保存加密货币私钥|什么是冷钱包|热钱包|存在钱包中的虚拟货币比交易所中的虚拟货币更安全吗?

加密貨幣錢包是什麼?加密貨幣錢包運作原理、冷熱包vs 熱錢包差異一次搞懂! - 文章

什麼是冷錢包、熱錢包?如何使用?加密貨幣存在哪?(比特幣、以太幣) - 幣學| BShare.io

什么是区块链钱包?

imKey Pro 硬件钱包备份包|imKey 硬件錢包imToken 唯一投資孵化

加密錢包是什麼?加密錢包不同種類有何區別?一次搞懂Web3 最基礎的應用- 文章

热钱包与冷钱包

企業如何選擇加密貨幣錢包?中心化與去中心化錢包優勢解析- KryptoGO Blog

冷錢包是什麼?CoolWallet 安全嗎?怎麼用?CoolWallet 開箱體驗+使用教學- 文章

冷錢包是什麼?冷錢包、熱錢包有什麼不一樣?冷錢包推薦- 理財學伴

如何获得加密钱包:初学者指南

冷钱包vs 交易所:哪个存放加密资产更安全?

如何管理多个加密钱包• 博客Cryptomus

硬件钱包vs 冷钱包:有什么区别?

【迷思破解】冷錢包是什麼? 為什麼 FTX 破產讓所有加密貨幣投資者發現它的重要? 如何正確使用冷錢包,才能安全存放你的比特幣/以太幣/ USDT!

Amazon.com: Cypherock 硬體錢包適用於BTC、加密貨幣、NFT 的安全儲存| 經過審核、開源、冷錢包| 去中心化私鑰儲存: 電子

科普|冷錢包、熱錢包是什麼、優缺點分析;V 神力推的多簽錢包更安全? | 動區動趨-最具影響力的區塊鏈新聞媒體

最佳DeFi钱包推荐— 安全且易用的去中心化钱包

全球每天多少人的冷钱包被偷?去中心化,为何连持币者的代币转账安全性都去掉了?这么大bug能修复吗? - 大帅

為什麼需要硬體錢包進行冷儲存? – CoolWallet

比特币硬件钱包- 使用Ledger 冷钱包保护比特币| Ledger

使用冷钱包,更安全地储存您的资产。

钱包对比:热钱包vs. 冷钱包,哪个更安全?

硬件钱包- 探索所有Ledger 硬件钱包| Ledger

什么是冷钱包以及为什么它对加密货币的安全很重要?

钱包对比:热钱包vs. 冷钱包,哪个更安全?

如何使用观察钱包以及冷钱包? | TokenPocket(中文)

🚨#SafePal 安全时刻| 无论是使用冷钱包还是热钱包: 安全意识要提高, 危险操作要记牢, 千万不碰作死四件套, 分分钟清空你的钱包!  #反诈骗#

加密貨幣錢包是什麼?加密貨幣錢包運作原理、冷熱包vs 熱錢包差異一次搞懂! - 文章

imToken Wallet Website | 她说「我知道你看我就像看猪,以为我很笨」 | World-renowned digital  asset management tool, supporting Bitcoin, Ethereum, DOGE, Vaulta, Cosmos,  Litecoin, TRON, BCH, Nervos, TON and other blockchains.

最佳DeFi钱包推荐— 安全且易用的去中心化钱包

冷钱包最新版版下载-冷钱包最新版版v1.11.4_电视猫

如何保護您的加密資產– CoolWallet

2026 年最佳的去中心化加密货币钱包

最佳DeFi钱包推荐— 安全且易用的去中心化钱包

第三章:区块链钱包分类,有哪几类区块链钱包? - 知乎

2026 年最佳的去中心化加密货币钱包

冷钱包方案配置流程- ChainUp Custody

加密货币冷钱包教程【2024最新】!为加密货币新手消除了障碍,去中心化冷钱包完全匿名,享受自主性和独立性,保护个人隐私!可存储、购买、赚取、转让和交易数千种代币!

区块链钱包分类| 登链社区| 区块链技术社区

什麼是虛擬貨幣錢包?冷、熱錢包怎麼區別?助記詞作用? - Pionex Trading Bot

幣安推出Web 3.0 錢包教學,最簡單進入去中心化App 的方式- 果仁- 加密貨幣

冷钱包热钱包的区别 imkey安全吗? imtoken安全吗?

CoolWallet 冷錢包,護航您的加密之旅

数字资产钱包有哪些种类? 怎么选?-数字资产钱包

幣安推出Web 3.0 錢包教學,最簡單進入去中心化App 的方式- 果仁- 加密貨幣

区块链基础知识02|什么是加密钱包? - 哔哔News - Medium

什麼是冷錢包、熱錢包?如何使用?加密貨幣存在哪?(比特幣、以太幣) - 幣學| BShare.io

比特币冷钱包与热钱包: 有哪些区别?

加密钱包解决方案——选择哪一个?冷钱包还是热钱包?

不多说什么了, 既然如此,顺势而为, 去中心化的钱包依然是我们的首选, 尤其是更安全的冷钱包, 猴哥整理了,关于市场上比较好的钱包, 分享给大家#

瑞士銀行首創錢包保險!年費99 元起,替你拿回遺失資產- by 許明恩- 區塊勢

如何使用观察钱包以及冷钱包? | TokenPocket(中文)

热钱包、温钱包与冷钱包:哪一种是你的加密货币管理之选? - Safeheron

加密錢包是什麼?加密錢包不同種類有何區別?一次搞懂Web3 最基礎的應用- 文章

加密货币冷钱包有哪些?数字货币,虚拟币冷钱包排行榜- 币界网

開箱] Tangem Wallet - 一款安全的加密貨幣冷錢包- 琳的備忘手札

19 февраль 0 0
2023 copyright text.