kopatel-dns.ru
kopatel-dns.ru

专利 权 质押 登记 办法 (98) 사진

让更多知识产权落地成金

专利权质押有哪些注意事项? - 知乎

浙江省科技型中小企业专利权质押融资的策略研究

受理专利权质押登记超4600件!国家知识产权局专利局广州代办处举办知识产权转化运用业务宣讲活动- 国际在线移动版

Untitled

应收账款债权质押的实务问题和裁判规则梳理

知识产权质押融资业务办理指南| PDF

专利质押融资_科技金融服务_转移交易服务_同城qq群200元-附近快餐店200元4小时-附近500米3小时上门-搜狗搜索

专利权质押,广州哲正知识产权代理有限公司

PPT - 专利审批程序及审查流程服务知识介绍PowerPoint Presentation - ID:6973073

杭州:关于申报2023年度上城区知识产权专项补助的通知_行业资讯_信息咨询_北京精金石知识产权代理有限公司

专利代办_天津市知识产权局

专利质押有哪些特征呢?-专利网

Untitled

2023年专利、商标数“一升一降”,专利商标质押融资惠及企业3.7万家- 21经济网

复旦大学国际金融学院(FISF)|最懂中国金融的国际化商学院

了解一下!专利权质押登记、专利实施许可合同备案网上办理!_搜狐网

用足用好知识产权含金量

知识产权律师咨询_专利商标著作权打官司-北京市信之源律师事务所

专利权质押登记申请表(附承诺书).doc | 法参

幻灯片1

民企争议解决|担保篇之担保物权风险- 汇仲律所

泰安市市场监督管理局知识产权质押登记

道”听“途”说《民法典》物权编之质权(下)-上海大邦律师事务所

专利申请-构卓知识产权新闻网-商标著作权版权专利-构卓企服-商标-版权-网站-域名-设计

Untitled

🌿高康泰:四油发酵的神奇功效🌿

专利法】实施细则学习总结(脑图版) - 知乎

中伦律师事务所官方网站

Untitled

上海凯正律师事务所

工作方案将以“知识产权”这一关键要素为突破口和抓手- 热点分享- 三个八科普

专利权质押合同.docx | 法参

专利权质押登记,这些材料你都准备好了吗?_搜狐网

Untitled

Taking security- 大数跨境

广州市知识产权质押融资风险补偿基金

博士生马建洪等的发明专利获得国家知识产权局授权-湖南大学环境科学与工程学院

为专利权质押正名

专利权质押登记申请表(附承诺书) 空表| PDF

一图看懂专利权质押登记流程!

叮!您有一份专利登记簿副本,请注意查收- 知乎

专利权保护期限是多久?-CSDN博客

法答网精选答问(第三十三批)——知识产权司法保护专题

国家知识产权局关于《专利权质押登记办法》的公告(第461号)

Untitled

PPT - 专利审批程序及审查流程服务知识介绍PowerPoint Presentation - ID:6973073

北京天昊联合知识产权代理有限公司

华进知识产权代理-专业提供专利、商标、版权解决方案

附word版| 《专利权转让、专利实施许可合同模板及签订指引(征求意见稿)》发布,知产力,为创新聚合知识产权解决方案

中伦律师事务所官方网站

中国人民银行《动产和权利担保统一登记办法》评述- 金杜律师事务所

PPT - 专利审批程序及审查流程服务知识介绍PowerPoint Presentation - ID:6973073

济宁市人民政府政策解读一文读懂专利开放许可那些事

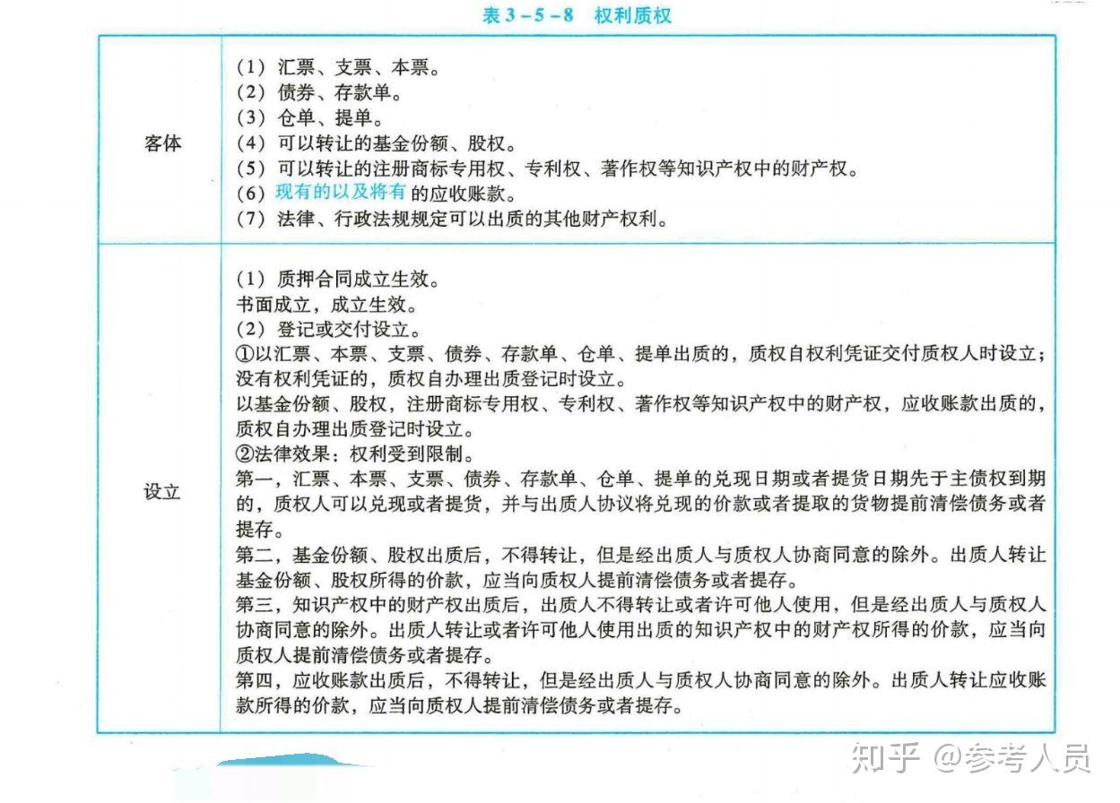
质权- 知乎

专利权质押登记申请表(附承诺书).doc | 法参

Untitled

政策解读《专利权质押登记办法》

知识产权质押融资评估详解- 知乎

15家企业获得160.95万元专利质押支持,这份福利您也可以领取-知识产权监管-政务公开-临淄区市场监督管理局

中国及多国专利审查信息查询系统简介

专利权质押登记手续办理实务须知--河南知识产权网

2025年林芝市知识产权公共服务——专利知识(7)知识产权质押融资八问八答_其他信息_林芝市政府信息公开平台

杭州市知识产权质押融资风险补偿基金管理办法》政策解读

发明专利申请

专利权质押登记申请表(附承诺书).doc | 法参

著作权专有许可使用合同备案申请表| 法参

陕西省知识产权局关于印发《陕西省专利权质押贷款评估资助办法》的通知

Untitled

知识产权

山东省市场监督管理局知识产权(专利、注册商标专用权)质押登记电子化办理工作指引(试行

提高知识产权质押融资效率

优速

Untitled

合力推动知产变资产

杨浦这家企业获上海首批数据知识产权质押融资_上观新闻

一网通办

Untitled

授予外观设计专利的实质条件思维导图_编号p7688282-TreeMind树图

专利权保护期限是多久?-CSDN博客

专利实施许可合同备案办法(2011)

湖南省知识产权交易中心

知识产权质押融资贷款风险补偿管理规范

国知局发布了专利商标代理委托合同示范文本- 知服服

Untitled

专利权登记质押管理办法_百度百科

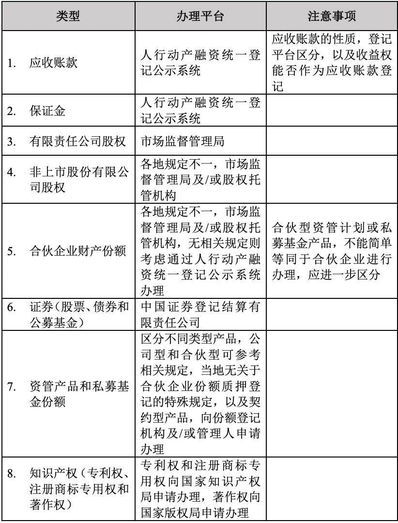
投融资业务中的权利质押登记实务和常见问题_搜狐网

专利- 广东品博易视生物科技有限公司

道”听“途”说《民法典》物权编之质权(下)-上海大邦律师事务所

新疆知识产权公共服务平台

知识产权联合执法:商家宣传专利产品?消费者有权要求“验明正身” -天山网- 新疆新闻门户

复旦大学国际金融学院(FISF)|最懂中国金融的国际化商学院

黄石市政务服务管理局

动产和权利担保统一登记时代来临| DA WO

中国及多国专利审查信息查询系统简介

全省首单“专利+著作权”混合质押“苏知贷”业务落地苏州-腾讯新闻

中伦律师事务所官方网站

19 февраль 0 1
2023 copyright text.